Android开发

Android开发
定西布局
前面三种布局分别是
- LinearLayout-线性
- RelativeLayout-相对
- FrameLayout-单帧
这三种都挺简单的,不用多说
ConstrainLayout
约束布局-为子view添加约束来确定位置
通过减少嵌套,来减少过度绘制,从而优化布局
View
几点注意:
- 在线性布局中垂直布局,可以用orientation=”vertical”来实现
跑马灯的效果
android:singleLine="true"android:ellipsize="marquee"
在代码中,开启:textView.setSelected(true);即可实现跑马灯的效果
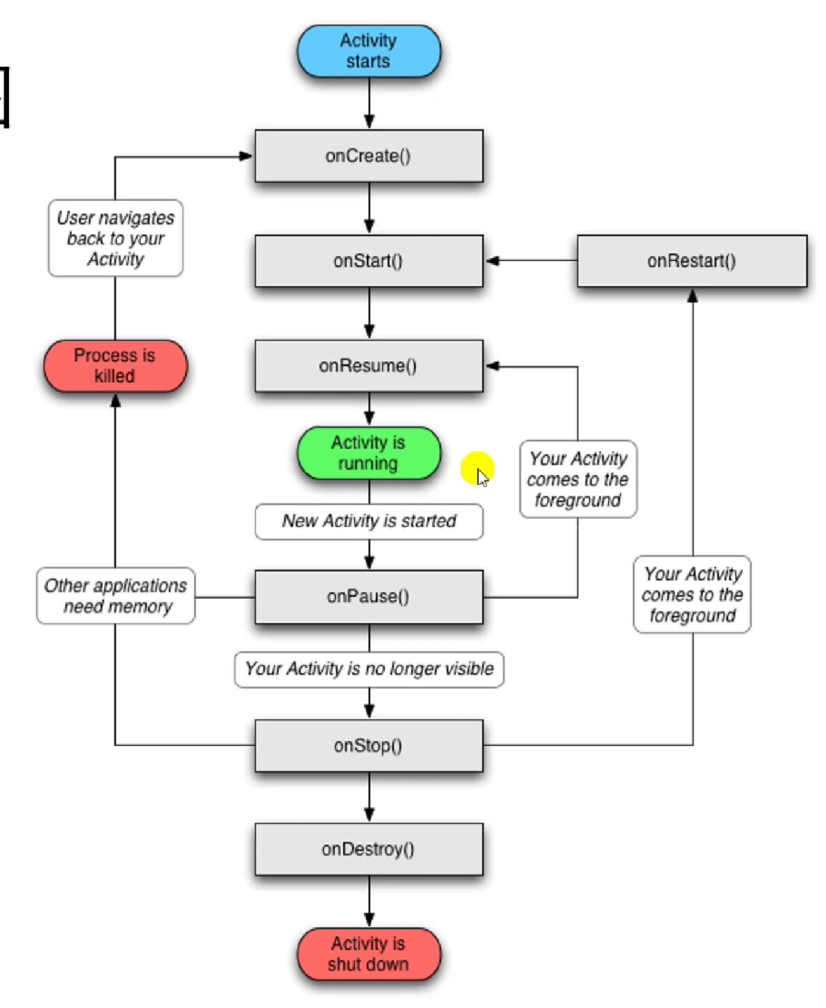
Activity
安卓生命周期图:
开始阶段:
- onCreate:页面创建(用于数据初始化,比如绑定事件)
- onStart:页面可见,但不能交互
- onResume:页面可见,且能交互
结束阶段
- onPause:页面不能交互了
- onStop:页面不可见-但是后台还在
- onDestory:页面摧毁-后台也没了(数居收尾,保存工作)
Activity之间的跳转
- 显式跳转
就是直接指明源头和目的地,注意,要执行startActivity方法才行
1 | Intent intent = new Intent(MainActivity.this, RegisterActivity.class); |
- 隐式跳转
不明确的指明要跳转到哪个页面,而是通过条件筛选确定目的页面
如果想要当前的activity可以被隐式跳转意图匹配,那么必须在intent-filter里声明category,如下:
1 | <activity android:name=".CustomActivity" |
跳转时,这么写:
1 | public void toCustom(View view) { |
Activity启动模式
- standard模式:一个叠加一个,符合先进后出的规律
- singleTask模式:会将目标activity上的其他activity清除,只保留自己(栈内复用)
- 判断当前任务栈内是否已经有了该Activity
- 如果没有,则新建一个,并正常入栈
- 如果已经有了,则把该Activity上面的全部弹出,将该Activity暴露在最上面
- singleTop:栈顶复用
- 判断当前任务栈的栈顶是否是该Activity
- 如果不是,则新建一个,并正常入栈
- 如果栈顶是,则直接复用栈顶的Activity,不新建Activity,以下是不复用的情况(standard模式)
- singleInstance:独享栈空间
- 如果没有该Activity,则直接开辟一个新的栈,专门盛放该Activity,独享一个任务栈
多页面情况下的生命周期
两种情况
- 点击返回键退出app,此时是先销毁然后重新入栈
- 点击home键,会将系统桌面入栈,再重新进入软件,此时系统桌面出栈,Activity重新成为栈顶-复现
弹出对话框对生命周期的影响
就是没有影响,因为对话框的上下文Context传入时就是该Activity,所以可以说这个对话框是依附于Activity的,相当于是它的一部分,因此,对话框弹出并不影响Activity的生命周期
1 | public void popDialog(View view) { |
但是如果这个对话框是新进入的一个Activity上面的,那肯定就要引起生命周期的变化了,当然引起生命周期变化的并不是对话框,而是新的Activity
而这个变化,是导致原Activity pause,然后结束对话框之后重新resume
同理,跳到一个透明的Activity也是一样的
传递数据
- 单独传递
1
2
3
4
5
6
7
8
9
10
11
12
13
14
15
16// 传递:
public void jumpAndParam(View view) {
Intent intent = new Intent(MainActivity.this, ActivityReceive.class);
intent.putExtra("userName", "zzmr");
intent.putExtra("password", 123);
startActivity(intent);
}
// 接收:
Intent intent = getIntent();
if (intent != null) {
String userName = intent.getStringExtra("userName");
int password = intent.getIntExtra("password", 0);
Log.i(TAG, "onCreate---userName is " + userName);
Log.i(TAG, "onCreate---password is " + password);
} - 打包传递
1
2
3
4
5
6
7
8
9
10
11
12
13
14
15
16
17
18
19
20
21// 传递数据
public void jumpByBundle(View view) {
Intent intent = new Intent(MainActivity.this, ActivityReceive2.class);
Bundle bundle = new Bundle();
bundle.putString("userName", "zzmr");
bundle.putInt("password", 123);
bundle.putBoolean("isLogin", true);
// 注意这里是putExtras
intent.putExtras(bundle);
startActivity(intent);
}
// 接收数据
Intent intent = getIntent();
if (intent != null) {
// 接收Bundle
Bundle bundle = intent.getExtras();
String userName = bundle.getString("userName");
int password = bundle.getInt("password");
boolean isLogin = bundle.getBoolean("isLogin");
Log.i(TAG, "userName,password,isLogin" + userName + password + isLogin);
} - 传递对象
1
2
3
4
5
6
7
8
9
10
11
12
13
14
15
16
17// 传递
public void jumpObject(View view) {
Intent intent = new Intent(MainActivity.this, ActivityReceive3.class);
User user = new User();
user.setUserName("zzmr");
user.setAge(22);
user.setLogin(true);
intent.putExtra("user", user);
startActivity(intent);
}
// 接收
Intent intent = getIntent();
if (intent != null) {
User user = (User) intent.getSerializableExtra("user");
Log.i(TAG, "onCreate: user:" + user);
} - 回传数据-MainActivity跳转到Activity2,并希望返回时收到Activity带回来的数据
1
2
3
4
5
6
7
8
9
10
11
12
13
14
15
16
17
18
19
20
21public void jumpAndReceive(View view) {
Intent intent = new Intent(MainActivity.this, ActivityReceive4.class);
startActivityForResult(intent, 0);
}
protected void onActivityResult(int requestCode, int resultCode, Intent data) {
super.onActivityResult(requestCode, resultCode, data);
if (requestCode == 0 && resultCode == 1 && data != null) {
String userName = data.getStringExtra("userName");
Log.i("backResult", "onActivityResult: " + userName);
}
}
// 回传数据
public void backToMain(View view) {
Intent intent = new Intent();
intent.putExtra("userName", "zzmr");
setResult(1, intent);
this.finish();
}
存储工具SharedPreference
主要就是存SharedPreferences,要用到edit.putXXX,取的时候不需要edit了
1 | public void saveData(View view) { |
数据库SQLite
评论
匿名评论隐私政策
✅ 你无需删除空行,直接评论以获取最佳展示效果















